D'fhéadfaí na grianghraif a chuir tú ar fáil a úsáid chun seirbhísí Bing phróiseáil íomhánna a fheabhsú.
Polasaí príobháideachais
|
Téarmaí Úsáide
Ní féidir an nasc seo a úsáid. Seiceáil go dtosaíonn do nasc le 'http://' nó 'https://' chun triail eile a bhaint as.
Ní féidir an cuardach seo a phróiseáil. Bain triail as íomhá nó as eochairfhocail eile.
Bain triail as Cuardach Amharc
Cuardaigh, aithin oibiachtaí agus téacs, aistrigh nó réitigh fadhbanna le híomhá
Tarraing íomhá amháin nó níos mó anseo,
uaslódáil íomhá
nó
oscail an ceamara
Scaoil íomhánna anseo chun do chuardach a thosú
Chun Cuardach Físiúil a úsáid, cumasaigh an ceamara sa bhrabhsálaí seo
English
Gach rud
Cuardach
Íomhánna
Inspioráid
Cruthaigh
Bailiúcháin
Físeáin
Mapaí
Nuacht
Tuilleadh
Siopadóireacht
Eitiltí
Taisteal
Nótaleabhar
Na moltaí is mó chabhair le haghaidh Programming If Else Statement
If and
Else Statement
Else Statement
in C
If Else Programming
If Then
Else Statement
Nested
If Else Statement
If Else Statement
Java
Programming Model If
or Else Statement
If Else Statement
Meme
Flowchart
If Else Programming
Else If Statement
Flow Chart
If Else
Project
If Else
C++
If Statement
IPO Programming
Else
IFC Coding
If Else
Code
When Statement
in Programming
If Else
Vector
If Else Statement
Map
If Else Statements
Inc
If Keyword
Statement Programming
Loop an
Else Statement
If Statements
in MATLAB
How to Write
If Else Statement in C
Algorithm of
If Else Statement
Circuit or
Else Statement in Programming
Algorithm for If Else Statement
in C
If Else Programming
Cartoon
What Is Purpose of the
If Statement in Programming
If and If Else Statement
How It Works
If Statements
in a Programming Game
If Else
in C in One Line
Else If
Symbol in Programming
If Else
Structure
Programming Food Suggestions Using
Else If Statement
Predicate Computer Science in an
If Else Statement
Block Diagram of
If Else If Statement
Does Does an
If Statement Do in Programming
Switch/Case
Syntax
CPP
If Statement
C Iff
Else
Figure of
If Else If Statement
What Does an If Statement Programming
Allow Us to Do
If Yes
Statement Programming
Algorithm Lists with
If Else Statement
If Statement
in Multiple Programming Languages
If
Condition in Python
An If Statement
Used in Which Type of Programming Logic Is Used
C Code
If Else Statemetn
Algorithim If Else
Yes No Statement
If Else
Conditions in Programming Language
Taiscéal tuilleadh cuardaigh cosúil le Programming If Else Statement
Flow
Art
C++
Example
Introduction
Slide PPT
Real-Time
Projects
Algorithm
Flowchart
Visual
Basic
Pass OR
Fail
For
Loop
Microsoft
365
Arduino
IDE
Flow Chart for
Program
Java
Programming
Python
FlowChart
Conditional
Example
Acceess Grade
Formula
How
Format
Is
Example
Using
Or
Choice
VBA
One
Line
Funny
Context Free Grammar
For
Chuardaigh daoine a bhfuil spéis acu iProgramming If Else Statement do
Love
Code
HTML
Choosing
Subject
Real
Life
Algorithm
For
How Write
Yes No
Generalized
Uathsheinn gach GIFanna
Athraigh uathsheinn agus socruithe íomhá eile anseo
Uathsheinn gach GIFanna
Smeach an lasc chun iad a chasadh air
GIFanna uathsheachadta
Méid íomhá
Gach ceann
Beag
Meánach
Mór
Ollmhór
Ar a laghad... *
Leithead Saincheaptha
x
Airde Saincheaptha
px
Iontráil uimhir do Leithead agus Airde
Dath
Gach ceann
Dath amháin
Dubh & bán
Cineál
Gach ceann
Grianghraf
Fáisc-ealaín
Líníocht le líne
GIF beochana
Trédhearcach
Leagan amach
Gach ceann
Cearnóg
Leathan
Ard
Daoine
Gach ceann
Aghaidheanna amháin
Ceann &barainní
Dáta
Gach ceann
Le 24 uair an chloig anuas
Le seachtain anuas
Le mí anuas
Le bliain anuas
Ceadúnas
Gach ceann
Gach Creative Commons
Fearann poiblí
Saor in aisce le comhroinnt agus úsáid
Saor in aisce a roinnt agus a úsáid ar bhonn tráchtála
Saor in aisce chun rudaí a mhionathrú, a chomhroinnt agus a úsáid
Saor in aisce chun rudaí a mhionathrú, a chomhroinnt agus a úsáid ar bhonn tráchtála
Tuilleadh faisnéise
Scagairí a ghlanadh
SafeSearch:
Meánach
Docht
Measartha (réamhshocraithe)
As
Scag
If and
Else Statement
Else Statement
in C
If Else Programming
If Then
Else Statement
Nested
If Else Statement
If Else Statement
Java
Programming Model If
or Else Statement
If Else Statement
Meme
Flowchart
If Else Programming
Else If Statement
Flow Chart
If Else
Project
If Else
C++
If Statement
IPO Programming
Else
IFC Coding
If Else
Code
When Statement
in Programming
If Else
Vector
If Else Statement
Map
If Else Statements
Inc
If Keyword
Statement Programming
Loop an
Else Statement
If Statements
in MATLAB
How to Write
If Else Statement in C
Algorithm of
If Else Statement
Circuit or
Else Statement in Programming
Algorithm for If Else Statement
in C
If Else Programming
Cartoon
What Is Purpose of the
If Statement in Programming
If and If Else Statement
How It Works
If Statements
in a Programming Game
If Else
in C in One Line
Else If
Symbol in Programming
If Else
Structure
Programming Food Suggestions Using
Else If Statement
Predicate Computer Science in an
If Else Statement
Block Diagram of
If Else If Statement
Does Does an
If Statement Do in Programming
Switch/Case
Syntax
CPP
If Statement
C Iff
Else
Figure of
If Else If Statement
What Does an If Statement Programming
Allow Us to Do
If Yes
Statement Programming
Algorithm Lists with
If Else Statement
If Statement
in Multiple Programming Languages
If
Condition in Python
An If Statement
Used in Which Type of Programming Logic Is Used
C Code
If Else Statemetn
Algorithim If Else
Yes No Statement
If Else
Conditions in Programming Language
487×498
btechgeeks.com
If else c - If else Statement in C Programming - BTec…
1200×554
Programiz
Java if...else (With Examples)
453×687
btechgeeks.com
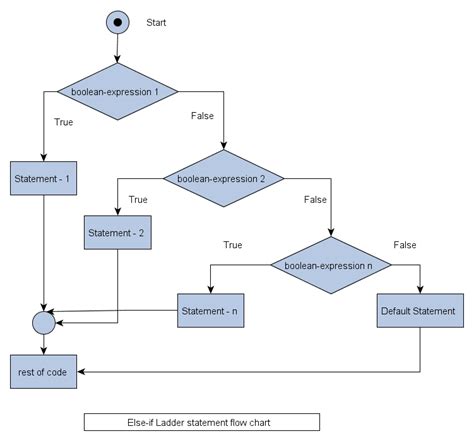
If else Ladder Statement in C …
547×267
Programiz
C if...else Statement
479×436
cboard.cprogramming.com
Homework help! changing from a switch statement t…
382×255
cboard.cprogramming.com
Homework help! changing from a switch statement to if-else
526×320
blogspot.com
C++ Programming if else statement ~ C++ Programming Tutorial for Beginners
741×392
blogspot.com
C++ Programming if else statement ~ C++ Programming Tutorial for Beginners
474×451
blogspot.com
C Programming | Computer | Ms-Excel: i…
1500×1600
shutterstock.com
Ifelseif Statement Programming Algori…
350×468
Programiz
C if, if...else and Nested if...els…
1920×1080
developersdome.com
If else Statement In C Programming Language - Developers Dome
1280×720
tpsearchtool.com
C Programming Tutorial 20 Nested If Else Statement Images
Taiscéal tuilleadh cuardaigh cosúil le
Programming
If Else Statement
Flow Art
C++ Example
Introduction Slide PPT
Real-Time Projects
Algorithm Flowchart
Visual Basic
Pass OR Fail
For Loop
Microsoft 365
Arduino IDE
Flow Chart for Program
Java
668×1139
ahirlabs.com
If Else Statement And Switch Sta…
1920×1080
btechsmartclass.com
C++ if Statement | C Plus Plus Programming Language Tutorials
1280×566
btechsmartclass.com
C Tutorials - if statement | C Control Statements
936×877
tutorialgateway.org
Else If Statement in C Programming
573×642
tutorialgateway.org
Else If Statement in C Programming
1200×609
en.gayot.com
Python if, if...else Statement (With Examples)
890×485
design.udlvirtual.edu.pe
What Is If Else Statement In Programming - Design Talk
974×511
blogspot.com
Conditional Statement | If statement | If -else statement | If-else if ...
1280×720
oldeenglishconsortium.org
if else statement in c programming | if-else statement syntax ...
1123×794
ectolearning.com
Master the If Else Statement Flowchart: A Simple Guide
551×500
geeksforgeeks.org
C if else Statement - GeeksforGeeks
751×700
c4learn.com
Else if Ladder : if-else-if Statement - Decision Making …
420×378
Guru99
IF, ELSE, ELSE IF Statement in R
1018×918
design.udlvirtual.edu.pe
Explain If Else Statement With Example In R Programming - …
385×250
Guru99
C Conditional Statement: IF, IF Else and Nested IF Else with Example
1920×1080
codedamn.com
Nested if-else statement in Java (with examples)
Chuardaigh daoine a bhfuil spéis acu i
Programming
If Else Statement
do
Love
Code
HTML
Choosing Subject
Real Life
Algorithm For
How Write Yes No
Generalized
1280×720
studypolygon.com
The 'if-else' Statement in C++
1000×667
sdnuroboticsailab.github.io
C++嵌套if-else - SDNU机器人实验室
775×500
geeksforgeeks.org
C if...else Statement - GeeksforGeeks
1080×1080
towardsdev.com
Match-Case Statement in Python 3.10. Rip to If — …
640×360
hinditechnews.com
C Programming में else if conditional statement का use कैसे करते हैं ...
1920×1080
bytexd.com
Python: How to Use the If-Else Statement in One Line - ByteXD
Tá roinnt torthaí folaithe toisc go bhfuil seans ann nach bhfuil siad inrochtana agat.
Taispeáin torthaí dorochtana
Tuairiscigh inneachar mí-oiriúnach
Roghnaigh ceann de na roghanna thíos.
Neamhábhartha
Maslach
Duine fásta
Mí-Úsáid Ghnéasach Leanaí
Aiseolas